客服中心
交流群1:186624360(满)
交流群2:198994845(满)
交流群3:32254236(满)
交流群4:213981990
交流群5:163054557
交流群6:186625016
客服中心:点击进入
防沉迷系统
抵制不良游戏|拒绝盗版游戏
注意自我保护|谨防上当受骗
适度游戏益脑|沉迷游戏伤身
合理安排时间|享受健康生活
龙将57服 一鼓作气 3月8日闪亮登场
陪游《龙将》是一款以三国题材为背景的大型横版RPG网页游戏,游戏采用了多种时下最先进的技术,极大的丰富游戏画面的表现力。游戏丰富的武将系统和独特的将星玩法,配合三国那段史诗般的剧情,将玩家代入到了两千多年前东汉末年那诸侯并起,群雄纷争的三国时代。
活动一:充值送大礼,亲,高额返还哦!
【活动时间】:开服7天
【活动内容】:活动时间内,单笔充值订单充值金额满足以下条件即可获得相应礼包一份,多次充值可以多次领取奖励!

活动二:升级VIP享受更贴心的服务,拿更多的VIP赠礼!
【活动时间】:开服一个月内
【活动内容】:活动时间内,VIP等级达到指定等级即可获得相应的VIP礼包奖励,礼包内含更多助您踏上强者的道具物品,不容错过!

活动三:三分天下靠什么?靠兄弟!
【活动时间】:开服7天内
【活动内容】:活动时间内招募紫色武将满足以下条件即可获得相应的礼包奖励!

活动四:在线有礼,礼券及诸多奖励等你拿!
【活动时间】:开服即日起
【活动内容】:活动期间,玩家单次连续在线满相应条件即可领取相应的礼包奖励

活动五:升级有礼,非RMB也要玩的爽!
【活动时间】:开服即日起
【活动内容】:开服即日起,玩家等级达到指定额度即可在背包中打开等级礼包获得对应的丰富礼包奖励!详细礼包奖励内容可在游戏中背包内道具栏中查看礼包奖励介绍。
活动六:充满100金币,高达300%的礼包奖励返还!
【活动时间】:2012年3月08日10:00开服起
【活动内容】:充值金额满100金币即可成为VIP1级,VIP1级可领取高达300%的礼包奖励返还!
礼包内容:军令x10、将魂x188、银币x20万、蓝色武魂x20、礼券x100
活动七:连续登录有礼,7天大放送!
【活动时间】:开服即日起
【活动内容】:开服即日起,连续不中断登录7天,即可领取以下所有奖励!

活动八:你集装备我送礼券
【活动时间】:开服7天内
【活动内容】:在活动期间,集齐30级套装灰烬套装或者50级套装蟒鳞套装的玩家,可以获得丰厚的奖励。
活动形式:在游戏中活动时间内集齐30级套装的玩家,可以在官方论坛按要求跟帖参与活动。
活动奖励:集齐30级紫色(6件)灰烬套装:获得300礼券奖励
集齐50级紫色(6件)蟒鳞套装:获得600礼券奖励
注:同品质套装的奖励不能重复获得,每个玩家最高可以获得900礼券奖励。、
服务器:
角色名:
截图(包含主将名,套装属性截图)
注意事项:
1.必须按格式进行回贴才有效(截图要带有用户名,抄袭或者PS作弃权处理)
2.每个奖励每名玩家只能获取一次,重复无效,并在活动结束后3个工作日发放奖励;
3.活动最终解释权归陪游《龙将》运营团队所有。
【点击进入活动专区】
活动九:军团集结令
【活动时间】:开服7天内
【活动内容】:活动期间以内,只要你的军团等级满15级,就可以由军团长在论坛发起集结令,团员按格式截图回复,就可以获得军团大礼包一份(礼包内容:礼券*20、1级游戏卡*10,蓝色武魂*10、军令*5)
格式如下:
标题:陪游一区***军团集结令(仅军团长发新贴时使用)
军团名:
角色名:
军团的口号:
截图:
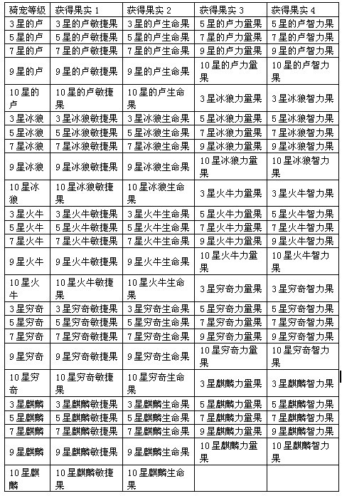
活动十:骑宠培养活动
【活动时间】:创建帐号起30天
【活动内容】:活动期间,玩家活动培养到相应的等级,就可以领取相应的骑宠果实,用来加强培养的骑宠属性,增加培养价值

活动十一:招募金将活动
【活动时间】:开服第三周和第四周(第15天到28天)
【活动内容】:活动时间内招募金色武将满足以下条件即可获得相应的礼包奖励

注意哦,以上奖励可叠加领取。举例,招满4个金将时,可以领取以上全部4项奖励。
活动十二:每日摸金活动
【活动时间】:开服第二周和第四周(注意:第二周与第四周奖励额度不同)
【活动内容】:活动时间内,每日摸金满50次即可领取丰富奖励一份。(每天领奖一次。)

活动十三:每日购军令活动
【活动时间】:开服第二周和第四周(注意:第二周与第四周奖励额度不同)
【活动内容】:活动时间内,每日购买军令满60个即可领取丰富奖励一份。(每天领奖一次。)

活动十四:每日摇钱活动
【活动时间】:开服第二周和第四周(注意:第二周与第四周奖励额度不同)
【活动内容】:活动时间内,每日摇钱满30次即可领取丰富奖励一份。(每天领奖一次。)

活动十五:每日充值活动
【活动时间】:开服第三周
【活动内容】:活动时间内,每日充值满500金币即可领取丰富奖励一份。(每天领奖一次。)

活动十六:礼券免费得,改QQ签名给龙将送祝福
活动内容:将QQ个性签名修改为活动指定签名,截图发至活动贴即可获得我们送出的好礼。
活动时间:开服3天
活动范围:新服
参与方式:修改个性签名和头像之后,在活动地址跟帖回复
指定签名:
例如:
指定签名1:一起玩龙将,玩转三国,驰骋沙场,征战天下。官网:http://long.peiyou.com/
指定签名2:帝王龙将破千军,龙将星魂动风云。官网:http://long.peiyou.com/
指定签名3:品三国风云再起,尝龙将热血沸腾。官网:http://long.peiyou.com/
指定签名4:魏蜀吴三国争霸,看龙将遍布天下!官网:http://long.peiyou.com/
指定签名5:招喜欢游戏的好友一名,一起闯荡《龙将》,报名从速!官网:http://long.peiyou.com/
活动奖励:按指定格式回贴就可获得50礼券;(获奖名额限制:20人。)
跟帖格式:
所在服务器:
角色名:
截图:

活动说明:
1、每个角色只能获得一次奖励;
2、在奖励发放之前,将会有官方人员进行抽查签名,如与活动要求不符的玩家将取消活动资格;
3、奖励将在活动结束后3个工作日内发放;
4、《龙将》官方拥有活动最终解释权。
陪游《龙将》运营团队
2012年3月7日
龙将官方网站:http://long.peiyou.com
龙将游戏论坛:http://bbs.peiyou.com/sns/bbs/forumdisplay.php?fid=146
陪游游戏平台官方网站:http://www.peiyou.com
上一篇:《龙将》巾帼争雄妇女节主题活动
下一篇:龙将58服 高歌猛进 3月10日震撼开服



